
在现代生活中,我们常常会面临各种选择:事业该如何突破?人际该如何协调?计划该何时推进?曾几何时,奇门遁甲被视作专属的智慧工具,而如今,阴盘奇门遁甲早已走进寻常生活,成为人们梳理思路、洞察局势的实用参考。它不玄不虚,核心是一套 “以符号解读时空” 的思维体系,能帮我们在迷茫时理清脉络,在决策时找准方向。
今天,我们就抛开晦涩的标签,从阴盘奇门最核心的 “取象直读” 入手,再拆解作为根基的天干地支,带你真正走进这个充满智慧的符号世界。
阴盘奇门遁甲的精髓,全在“取象直读”这四个字。
所谓 “取象直读”,就是把奇门局中的每一个符号,都看作是 “生活场景的投影”—— 不需要死记硬背繁杂的教条,而是通过理解符号的核心意象,结合当下的具体问题,直观地解读出局势的本质、发展趋势和关键节点。
这也是阴盘奇门与传统阳盘奇门最大的区别:阳盘重 “格局与固定断语”,而阴盘重 “灵动与意象关联”。它强调 “第一直觉”,但这份直觉并非凭空猜测,而是建立在对符号的深刻理解和生活阅历的积累之上 —— 就像资深的设计师,能从线条与色彩中瞬间捕捉到作品的核心气质;又像经验丰富的向导,能从风向与草木的变化中判断出前路的状况。
奇门局中的每一个符号,都像 “多面镜”,在不同场景下有不同的解读,核心是 “贴合当下问题”:
一个完整的奇门局,就像一幅 “时空拼图”:用神(核心符号)所在的宫位,搭配九星、八门、八神及天干地支,共同构成了完整的局势。
高明的奇门实践者,能快速锁定核心符号,将所有元素的意象融会贯通 —— 比如问 “团队项目能否顺利落地”,会看代表项目的时干、代表执行的开门,结合临宫的符号:若时干临「休门」+「乙木」,可能提示项目需要先梳理细节、协调团队;若开门临「丙火」+「寅木」,则可能预示春季是推进的黄金时机。
这种 “取象直读” 的方式,精准又灵活,让阴盘奇门成为贴合现代生活的决策工具,帮我们在纷繁的局势中,快速抓住核心关键。
如果说 “取象直读” 是阴盘奇门的 “心法”,那么天干地支就是这套体系的 “文字根基”。
十天干与十二地支,是古人记录时间、标记方位的智慧结晶,它们各自有阴阳属性、五行特质,更承载着丰富的生活意象。二者相互搭配,构成六十甲子,成为解读时空局势、关联世间万物的 “核心密码”。
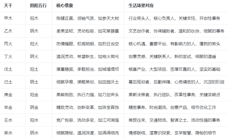
十天干(甲、乙、丙、丁、戊、己、庚、辛、壬、癸),就像十种 “核心气质”,对应着不同的人、事、物的本质特征:

十二地支(子、丑、寅、卯、辰、巳、午、未、申、酉、戌、亥),不仅代表时间(时辰、月份),更对应着方位与场景,像十二种 “生活底色”,标注着事物的发展阶段与环境特征:

(三)天干地支组合:千变万化的 “场景拼图”
单独的天干、地支有固定的核心意象,而当二者组合时,就会形成更具体的 “场景描述”,贴合生活的方方面面:
这些组合,就像 “文字拼成的句子”,结合具体问题,就能解读出最贴合当下的局势信息 —— 这也是阴盘奇门 “取象直读” 的核心基础。
看到这里,你或许已经明白:阴盘奇门遁甲,从来不是 “神秘的预言”,而是一套“用符号解读生活、用时空优化决策”的智慧体系。
“取象直读” 教会我们,要学会关联生活,从细节中捕捉核心;天干地支则为我们搭建了一套通用的 “时空语言”,让我们能精准解读局势。
它的价值,不在于 “预知结果”,而在于 “理清思路”:当我们面对选择时,奇门符号能帮我们看清 “当下的局势”“潜在的关键”“合适的节奏”,从而做出更贴合自身、更顺应趋势的选择。
学习阴盘奇门,不是为了 “依赖工具”,而是为了 “提升思维”—— 学会用更全面的视角看问题,用更灵动的思路解难题。愿这份智慧,能帮你在生活的每一个岔路口,都找准方向,从容前行!
温馨提示:以上内容依据传统民俗文化整理,仅供参考。把握当下、积极行善才是改善运势的根本之道。具体调理方法建议咨询专业老师。
