
春雨初歇,空气里弥漫着泥土与草木的清新。五味堂内的小书房,窗户半开,苏子安正对着一幅复杂的、画满符号与数字的九宫格图,眉头紧锁。纸上密密麻麻,天干地支、八门九星、神煞格局,仿佛一团神秘的密码。
顾老踱进书房,瞥见他苦恼的样子笑道:“子安,又在琢磨你那奇门遁甲?看你这样子,怕是陷在符号的迷宫里,还没找到出口吧?”
苏子安抬头,苦笑道:“顾老,您说得是。这奇门盘局,星、门、神、仪,干支、宫位、格局,每一个符号都有说法,组合起来更是千变万化。我看了不少书,也记下了许多象意和规则,可真到解盘时,却常常觉得头绪纷繁,不知从何下手,更怕断章取义,以偏概全。”
黄老师此时也端着两杯热茶进来,闻言接口道:“这就像是拿到一幅用古老文字和抽象图案写成的地图,单个字符都认识,但连成篇章,却不知指向何处宝藏,又或隐藏着怎样的路径与险阻。奇门之学,博大精深,其解盘之钥,古人早已点明,在于象、数、理三者的圆融贯通。不得此诀,便是入宝山而空回。你啊,问一下赵老师”
闻声最后走进来,手里拿着那把光润的紫砂小壶,在桌旁坐下,目光落在苏子安面前那复杂的盘局上,缓缓道:“子安的困惑,是初学者必经之路。奇门盘,看似是静态的方阵,实则是时空能量在特定一刻的动态截面,是天地人神四盘交错、阴阳五行流转生克的瞬间定格。要读懂它,不能孤立地看某个符号,也不能机械地套用口诀。关键,在于把握象、数、理这三者如何交织、共鸣,最终形成一个立体的、有血有肉的判断。”
“我们先说这‘象’。” 用指尖轻轻点在盘局中央的中五宫,“这是奇门世界里最直观的语言,是宇宙万物投射在盘中的形象、现象与意象。九星如天之垂象,八门如人事之动,八神如隐显之机,三奇六仪如能量之流布,九宫八卦则是它们活动的舞台与背景。解盘第一步,便是‘观象’。”

“比如,你看这天芮星,它通常主疾病、问题、学习。这是一个象。若它落在坤二宫(属土),坤为腹、为母、为众多、为承载。这又是一个空间和属性的象。如果此时坤宫内还见了戊(土)加己(土),形成‘地户逢鬼’或土重埋金之类的格局,这又是符号组合的象。那么,当有人问健康,你‘观’到的象,就是一个与脾胃(坤土)、腹部、或是湿浊积聚、陈旧性、增生性(坤为众)问题相关的病气(天芮)聚集(戊己土)的场景。这就是‘以象取形’,建立一个初步的、形象化的认知框架。”
黄老师补充道:“这‘象’极具画面感和象征性。天辅星是文昌、教化、木性的柔和生长,如同春风化雨;死门是阻滞、终结、不动,如深秋肃杀;惊门落兑宫(金),兑为口舌、为缺损,金旺则争执之声锐利,主官司是非、惊恐不安。但要注意,象是多义的,也是灵活的。天蓬星可主智慧胆略,也可主冒险投机;开门在事业上主开创,在疾病上可能主开刀手术。这就需要在具体事体和宫位组合中去取舍、界定。”
“所以,‘观象’并非孤立地背诵符号字典,” 顾老沉吟道,“而是要将盘中的符号(演员)、宫位(舞台背景)、旺衰(演员状态)组合起来,在心中构建出一个动态的、有情节的意象画面。这个画面,就是你所问之事的能量态势图。它告诉你,在这个时间、这个空间维度下,相关的人、事、物,呈现出怎样一种外在的、可见的态势与关联。”
苏子安沉思后道“赵老师,象之后呢?”
“别急,有了意象画面,还只是定性的感知。这画面中,力量的强弱、变化的快慢、应期的早晚、规模的大小,则需要‘数’来量化和校准。‘数’是奇门的骨骼与尺度,赋予模糊的‘象’以精确的度。”

“这‘数’,首先体现在宫位数上。坎一、坤二、震三、巽四、中五、乾六、兑七、艮八、离九。每个宫位本身就是一个数。问事情应期,用神落巽四宫,可能应四天、四月、四年,或与四相关的数量。这是最直接的数的应用。”
“其次是干支序数。甲1、乙2、丙3、丁4、戊5……子1、丑2、寅3……这些数字背后是五行属性与生克关系。比如,乙为2,属阴木,代表柔韧、曲折、女人、艺能。当乙出现在某个宫位,不仅带来了木的象,也带来了2这个数,可能关联二数的时间、数量,或是阴柔的性质。”
“更精微的,是旺相休囚废这五种状态所代表的能量层级之‘数’。这不是简单的12345,而是一种能量权重的比例。比如,天辅星(木星)在春季(木旺)处于‘旺’的状态,其正面的、生发的能量达到峰值,好比树木在春天生机勃发,其影响力可视为最强(数大)。若在秋季(金克木),它处于‘死’的状态,能量被压制,好比秋天树木凋零,其影响力最弱(数小),甚至可能显现负面特性。判断一个符号是‘得时’还是‘失时’,是‘得地’(落宫生扶)还是‘失地’,就是在用‘数’的思维,衡量它在当前时空棋盘上的实际力量有多大,是主导局面的主角,还是受制于人的配角。”
“再比如格局,” 黄老师点出,“‘青龙返首’(戊+丙)、‘朱雀投江’(丁+癸),这些格局名称本身就是意象(象),但其吉凶程度的量化,也要看宫位的生克(数理)、星门的旺衰(数权)。同样是凶格,在月令旺相、得宫生扶时,其凶力可能减半或被制;在休囚死废、又受宫克时,则凶力倍增。这其中的增减乘除,便是‘数’的演算。”
苏子安若有所思:“所以,‘数’让解盘从‘可能怎么样’的模糊描述,走向了‘力量对比如何’、‘何时发生’、‘程度几何’的精确推演。它是能量的计量衡,是趋势的进度条。”

“然而,仅有纷繁的‘象’和精确的‘数’,若无一根主线将其贯穿,则仍是一盘散沙,或是一堆无灵魂的数据。” 顾老声音沉稳,目光深邃,“这根主线,便是‘理’。它是阴阳消长、五行生克、天人感应的根本法则,是宇宙运行、世事变迁的内在逻辑。是‘理’,让‘象’有了归属,让‘数’有了灵魂。赵老师,你继续。”
“阴阳之理,是最基本的辩证法则。奇门分阳遁局与阴遁局,便是顺应天地阴阳二气的不同流转方向。盘中的一切,都有阴阳属性:天干(甲丙戊庚壬为阳,乙丁己辛癸为阴)、地支、宫位(奇数为阳宫,偶数为阴宫)、星门(也有阴阳之分)。看盘,首先要看阴阳是否调和。比如问合作(人事),若日干(求测人)为阳,落阳宫,时干(对方或事体)为阴,落阴宫,且宫位相克,这可能暗示双方立场、方式(阴阳属性)不同,且能量场(宫位)冲突,合作起来别扭费力。这便是用阴阳之理来解读人事象。”
“五行生克制化之理,则是能量流转、吉凶判断的核心引擎。” 喝口茶继续道,手指在盘上虚画着生克线路,“金克木,木克土,土克水,水克火,火克金;金生水,水生木,木生火,火生土,土生金。这是最基本的公式。问财运,看生门(利润)。若生门落坎宫(水),日干落震宫(木),水生木,这是财来生我,得财的象与数(宫位生克)都指向吉利。但若生门宫中见庚(金)加临,金生水(宫),但同时金克木(日干),这就形成了复杂局面:财源(生门宫水)有源头(庚金生),但获取过程(金克木)有阻力、竞争或压力(庚为阻隔之神)。这就需要结合更多‘象’(比如宫内其他符号)来细化这‘阻力’是什么。这就是用五行生克之理,来推演事态发展的内在逻辑链和能量流转路径。”
“还有旺相休囚死这五种状态的理,” 黄老师强调,“这源于五行在四时(季节)中的能量消长规律。春木旺,火相,水休,金囚,土死。这不仅是‘数’的权重,更是根植于自然规律的‘理’。一个天冲星(木星)在春天,正是得时得令,其雷厉风行、果决开拓的正面特性(象)会发挥到极致(数大),用于谋事、竞争则势如破竹(理通)。若在秋天,它失时,其冒进、冲突的负面特性(象)可能凸显,用于谋事则易受挫(理同)。用‘理’来统摄,就能理解为什么同样的星(如天冲),在不同时间(季节、月令)下,其表现和影响会截然不同。这‘理’,是连接天时(时间)与盘局(空间)的桥梁,是判断能量是生是克、是助是耗的根本依据。”
“理论终需实践来验证。” 啜了一口茶,目光重新落回苏子安面前的盘局(我们假设一个具体案例来推演),“子安,我们假设,此刻有人来问一桩重要的商业交易,我们起出此局。你且看,生门(利润、生意)落于巽四宫。我们试着用象、数、理来合参。”

“第一步,观象定形。生门在巽宫。巽为风,为入,为长女,为绳索,为竹木,为利市三倍。生门本身是生财之门,吉门。看宫内组合:天盘辛,地盘戊,上乘玄武。辛为错误、变革、精加工;戊为资金、高山、阻隔;玄武为暗昧、偷盗、不确定、聪慧。象的初步画面是:一个与资金(戊)流动、可能涉及文书(巽)、技术(辛)或网络(巽为风,为入,有信息流动象)相关的生财机会(生门),但其中带有不确定性(玄武)、隐晦(玄武)甚至欺诈(玄武)的风险(辛+戊,有‘困龙被伤’或‘变革破财’的意象),过程可能有些纠缠(绳索象)或反复(风象、入象)。”
“第二步,以数度量。生门落巽四宫,宫位数是4。这可能暗示与4相关的应期(4天、4周、4月),或是交易涉及4方、4个环节、4种产品等。看旺衰:假设此时是秋季(金旺)。巽宫属木,在秋季处于‘囚’的状态(金克木),能量不强。生门属土,在秋季处于‘相’的状态(土生金,泄气,但得季节余气),能量中等偏弱。玄武(水)在秋季‘相’(金生水)。辛(金)在秋季‘旺’。戊(土)在秋季‘相’。用‘数’(能量层级)来衡量:代表利润的生门(土)在木宫(木克土,宫克门,门迫,凶),且自身能量中等偏弱,说明求财环境本身不理想,有内在消耗(门迫)。代表资金的戊,与代表问题/变革的辛同宫,且辛金旺,戊土相,土生金,是资金(戊)去生问题/变革(辛),有耗财、投资失误或资金陷入麻烦的数量关系。玄武得相,说明暗昧、欺诈的风险能量不低。”
“第三步,以理断势。现在,我们用五行生克和主客动静的‘理’来串联、分析这些‘象’和‘数’。问交易,日干(求测人)为甲,隐于值符下或看年命,假设落离九宫(火)。生门在巽四宫(木)。五行关系是:生门宫木生日干宫火(木生火)。从生克的‘理’上看,似乎是财来生我,有利可图。但是!别忘了我们‘观象’时看到的门迫(木克土)、辛+戊的凶象、玄武的暗昧。这就在‘理’上出现了矛盾与层次。”
“这里就需要用更深的‘理’来剖析:生门宫木生生日干宫火,这是表面的、最终结果趋势上的‘理’,可能表示这件事最终或许能带来一些好处或机会(比如学到教训,或通过非常手段获利)。但生门宫内部的‘理’(门迫、凶格、玄武)则揭示了过程的‘理’:获取利润的过程是艰难的(门迫)、充满陷阱和变数的(辛+戊,玄武)。而且,日干宫火去生生门宫中的玄武水(火生土,土生金,金生水,最终生玄武),意味着求测人(日干)很可能主动或不知不觉地被卷入(生)那个暗昧、不确定(玄武)的局面中去,甚至为此付出(生)心力、资金。”

“综合判断:此次交易,表面(象:生门,巽为利市)看起来是有利可图(数:宫生干),且可能涉及较快的资金周转(风象,巽为入)或新型领域(辛为变革)。但深层分析显示,过程中隐藏(玄武)着较大风险(门迫,凶格),容易因合同细节(辛为错误,巽为文书)、信息不透明(玄武)或对方不诚信(玄武)导致资金损失(戊+辛,资金生问题)或纠纷(惊门可看对宫或关联)。应期或关联数字可能与4有关。建议极度审慎,核查所有细节,特别是资金流向和对方资信,宁可放弃,也勿涉险。”
转过身看向听得入神的苏子安和陈嫂,缓缓道:“看到吗?象,给出了人物、道具、场景的画面感;数,量化了各方力量的强弱和时间、数量的刻度;理,则像导演和剧本,用五行生克的逻辑,将这些画面和数据串联成一个有起因、有发展、有可能结局的连贯故事,并揭示了表面态势下隐藏的能量流动与矛盾。三者缺一,则象流于散漫臆想,数沦为孤立数字,理则成空谈教条。三者结合,才能由表及里,由静到动,由象入理,完成从符号解读到现实洞见的精准映射。”
“这,便是奇门解盘,在方寸棋枰间,推演天地人风云变幻的关键所在。它要求解盘者,心要静,眼要明,理要通,既要有诗人的想象力(取象),又要有数学家的精确性(推数),更要有哲学家的思辨力(达理)。如此,方能在这时空的局中,窥见那一线的天机与人事的轨迹。”


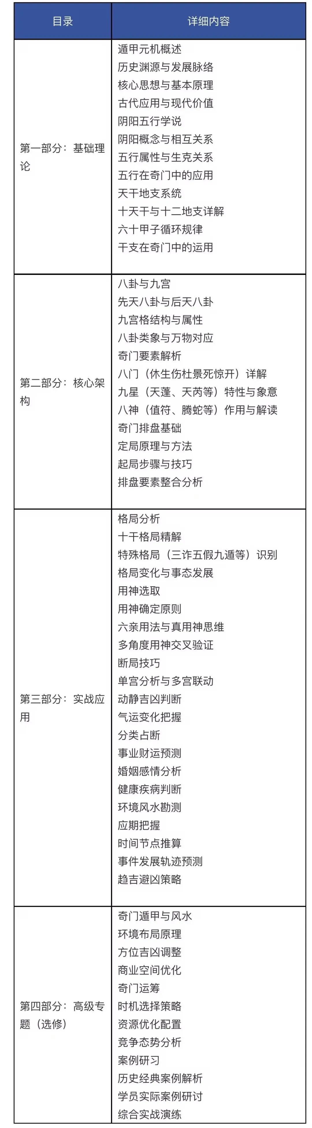
课程安排

官方渠道:广州汉古中医研究院
扫一扫添加助教老师
