评级:
归类:
可进行评级与归类

奇门解盘中的“象、数、理”

图片

初歇,空气里弥漫着泥土草木清新五味堂的小书房,窗户半开,苏子安正对着一幅复杂的、画满符号数字九宫格图,眉头紧锁。纸上密密麻麻,天干地支八门九星神煞格局,仿佛一团神秘密码

顾老踱进书房,瞥见苦恼的样子笑道:子安,又在琢磨你那奇门遁甲?看你这样子,怕是陷在符号迷宫里,还没找到出口吧?

苏子安抬头苦笑道顾老,您说得是。这奇门盘局,星、门、神、仪干支、宫位、格局,每一个符号都有说法,组合起来更是千变万化。我看了不少书,也记下了许多象意规则,可真到解盘时,却常常觉得头绪纷繁,不知从何下手,更怕断章取义以偏概全

黄老师此时也着两杯热茶进来,闻言接口道:这就像是拿到一幅用古老文字抽象图案写成的地图,单个字符都认识,但连成篇章,却不知指向何处宝藏,又或隐藏着怎样的路径险阻。奇门之学,博大精深,其解盘之钥,古人早已点明,在于象、数、理三者的圆融贯通。不得此诀,便是入宝山而空回你啊,问一下赵老师  

闻声最后走进来,手里拿着那把光润紫砂小壶,在桌旁坐下,目光落在苏子安面前那复杂的盘局上,缓缓道:子安的困惑,是初学者必经之路。奇门盘,看似是静态方阵,实则是时空能量在特定一刻的动态截面,是天地人神四盘交错、阴阳五行流转生克的瞬间定格。要读懂它,不能孤立地看某个符号,也不能机械地套用口诀。关键,在于把握象、数、理这三者如何交织共鸣,最终形成一个立体的、有血有肉判断

我们先说这” 用指尖轻轻在盘局中央的中五宫这是奇门世界里最直观语言,是宇宙万物投射在盘中的形象现象意象九星之垂象,八门事之动,八神显之机,三奇六仪能量之流布,九宫八卦则是它们活动的舞台背景。解盘第一步,便是观象

图片

比如,你看这天芮星,它通常疾病、问题、学习。这是一个。若它落在坤二宫(属土),坤为、为、为众多、为承载。这又是一个空间属性。如果此时坤宫内还见了(土)加(土),形成地户逢鬼或土重埋金之类的格局,这又是符号组合。那么,当有人问健康,你到的,就是一个与脾胃(坤土)、腹部、或是湿浊积聚、陈旧性、增生性(坤为众)问题相关的病气(天芮)聚集(戊己土)的场景。这就是以象取形,建立一个初步的、形象化认知框架

黄老师补充道:极具画面感象征性天辅星文昌教化性的柔和生长,如同春风化雨死门阻滞终结不动,如深秋肃杀惊门兑宫(金),兑为口舌、为缺损,金旺则争执之声锐利,主官司是非惊恐不安。但要注意,多义的,也是灵活的。天蓬星可主智慧胆略,也可主冒险投机开门事业上主开创,在疾病上可能主开刀手术。这就需要在具体事体宫位组合中去取舍界定

所以,观象并非孤立背诵符号字典,” 顾老沉吟道,而是要将盘中的符号(演员)、宫位(舞台背景)、旺衰(演员状态)组合起来,在心中构建出一个动态的、有情节意象画面。这个画面,就是你所问之事的能量态势图。它告诉你,在这个时间这个空间维度下,相关的人、事、物,呈现出怎样一种外在的、可见的态势与关联。

苏子安沉思后道“赵老师,象之后呢?” 

别急,有了意象画面,还只是定性的感知。这画面中,力量的强弱、变化的快慢、应期的早晚、规模的大小,则需要量化校准奇门骨骼尺度,赋予模糊的精确

图片

,首先体现在宫位数上。坎一坤二震三巽四中五乾六兑七艮八离九。每个宫位本身就是一个。问事情应期,用神落巽四宫,可能应天、四月、四年,或与相关的数量。这是最直接的的应用。

其次是干支序数12345……123……这些数字背后是五行属性与生克关系。比如,2,属阴木,代表柔韧曲折女人艺能。当出现在某个宫位,不仅带来了,也带来了2这个,可能关联数的时间、数量,或是阴柔的性质。

更精微的,是旺相休囚废五种状态所代表的能量层级。这不是简单的12345,而是一种能量权重比例。比如,天辅星(木星)在春季(木旺)处于的状态,其正面的、生发的能量达到峰值,好比树木在春天生机勃发,其影响力可视为最强(数大)。若在秋季(金克木),它处于的状态,能量被压制,好比秋天树木凋零,其影响力最弱(数小),甚至可能显现负面特性。判断一个符号是得时还是失时,是得地(落宫生扶)还是失地,就是在用的思维,衡量它在当前时空棋盘上的实际力量有多大,是主导局面主角,还是受制于人配角

再比如格局” 黄老师点出“‘青龙返首(戊+丙)、朱雀投江(丁+癸),这些格局名称本身就是意象(象),但其吉凶程度的量化,也要看宫位生克(数理)、星门旺衰(数权)。同样是凶格,在月令旺相、得宫生扶时,其凶力可能减半被制;在休囚死废、又受宫克时,则凶力倍增。这其中的增减乘除,便是演算

苏子安若有所思所以,让解盘从可能怎么样的模糊描述,走向了力量对比如何何时发生程度几何精确推演。它是能量计量衡,是趋势进度条

图片

然而,仅有纷繁精确,若无一根主线将其贯穿,则仍是一盘散沙,或是一堆无灵魂数据” 顾老声音沉稳,目光深邃,这根主线,便是。它是阴阳消长、五行生克、天人感应的根本法则,是宇宙运行、世事变迁的内在逻辑。是,让有了归属,让有了灵魂赵老师,你继续。

阴阳之理,是最基本的辩证法则。奇门分阳遁局阴遁局,便是顺应天地阴阳二气的不同流转方向。盘中的一切,都有阴阳属性:天干(甲丙戊庚壬为阳,乙丁己辛癸为阴)、地支宫位(奇数为阳宫,偶数为阴宫)、星门(也有阴阳之分)。看盘,首先要看阴阳是否调和。比如问合作(人事),若日干(求测人)为,落阳宫时干(对方或事体)为,落阴宫,且宫位相克,这可能暗示双方立场方式(阴阳属性)不同,且能量场(宫位)冲突,合作起来别扭费力。这便是用阴阳之理来解读人事象

五行生克制化之理,则是能量流转、吉凶判断的核心引擎” 喝口茶继续道,手指在盘上虚画着生克线路,金克木,木克土,土克水,水克火,火克金金生水,水生木,木生火,火生土,土生金。这是最基本的公式。问财运,看生门(利润)。若生门坎宫(水),日干震宫(木),水生木,这是财来生我得财(宫位生克)都指向吉利。但若生门宫中见(金)加临,金生水(宫),但同时金克木(日干),这就形成了复杂局面:财源(生门宫水)有源头(庚金生),但获取过程(金克木)有阻力竞争压力(庚为阻隔之神)。这就需要结合更多(比如宫内其他符号)来细化这阻力是什么。这就是用五行生克之理,来推演事态发展内在逻辑链能量流转路径

还有旺相休囚死五种状态” 黄老师强调这源于五行四时(季节)中的能量消长规律。春木旺,火相,水休,金囚,土死。这不仅是的权重,更是根植于自然规律的。一个天冲星(木星)在春天,正是得时得令,其雷厉风行果决开拓正面特性(象)会发挥到极致(数大),用于谋事竞争势如破竹(理通)。若在秋天,它失时,其冒进冲突负面特性(象)可能凸显,用于谋事则易受挫(理同)。用统摄,就能理解为什么同样的(如天冲),在不同时间(季节、月令)下,其表现影响截然不同。这,是连接天时(时间)与盘局(空间)的桥梁,是判断能量、是根本依据

理论终需实践来验证。” 啜了一口茶目光重新落回苏子安面前的盘局(我们假设一个具体案例来推演),子安,我们假设,此刻有人来问一桩重要的商业交易,我们起出此局。你且看,生门(利润、生意)落于巽四宫。我们试着用象、数、理合参

图片

第一步,观象定形。生门在巽宫。巽为,为,为长女,为绳索,为竹木,为利市三倍。生门本身是生财之门,吉门。看宫内组合:天盘,地盘,上乘玄武错误变革精加工资金高山阻隔玄武暗昧偷盗不确定聪慧的初步画面是:一个与资金(戊)流动、可能涉及文书(巽)、技术(辛)或网络(巽为风,为入,有信息流动象)相关的生财机会(生门),但其中带有不确定性(玄武)、隐晦(玄武)甚至欺诈(玄武)的风险(辛+戊,有困龙被伤变革破财的意象),过程可能有些纠缠(绳索象)或反复(风象、入象)。

第二步,以数度量。生门落巽四宫,宫位数是4。这可能暗示与4相关的应期(4天、4周、4月),或是交易涉及4方、4个环节、4种产品等。看旺衰:假设此时是秋季(金旺)。巽宫属,在秋季处于的状态(金克木),能量不强。生门属,在秋季处于的状态(土生金,泄气,但得季节余气),能量中等偏弱玄武(水)在秋季(金生水)。(金)在秋季(土)在秋季。用(能量层级)来衡量:代表利润生门(土)在木宫(木克土,宫克门,门迫,凶),且自身能量中等偏弱,说明求财环境本身不理想,有内在消耗(门迫)。代表资金,与代表问题/变革同宫,且辛金,戊土,土生金,是资金(戊)去生问题/变革(辛),有耗财投资失误资金陷入麻烦数量关系。玄武,说明暗昧欺诈的风险能量不低

第三步,以理断势。现在,我们用五行生克主客动静来串联、分析这些。问交易,日干(求测人)为,隐于值符下或看年命,假设落离九宫(火)。生门巽四宫(木)。五行关系是:生门宫木日干宫火(木生火)。从生克上看,似乎是财来生我有利可图。但是!别忘了我们观象时看到的门迫(木克土)、+凶象玄武暗昧。这就在上出现了矛盾层次

这里就需要用更深的来剖析:生门宫木生生日干宫火,这是表面的、最终结果趋势上的,可能表示这件事最终或许能带来一些好处机会(比如学到教训,或通过非常手段获利)。但生门宫内部(门迫、凶格、玄武)则揭示了过程获取利润的过程艰难的(门迫)、充满陷阱和变数的(辛+戊,玄武)。而且,日干宫火去生生门宫中的玄武水(火生土,土生金,金生水,最终生玄武),意味着求测人(日干)很可能主动不知不觉地被卷入(生)那个暗昧、不确定(玄武)的局面中去,甚至为此付出(生)心力、资金。

图片

综合判断:此次交易,表面(象:生门,巽为利市)看起来是有利可图(数:宫生干),且可能涉及较快资金周转(风象,巽为入)或新型领域(辛为变革)。但深层分析显示,过程隐藏(玄武)着较大风险(门迫,凶格),容易因合同细节(辛为错误,巽为文书)、信息不透明(玄武)或对方不诚信(玄武)导致资金损失(戊+辛,资金生问题)或纠纷(惊门可看对宫或关联)。应期或关联数字可能与4有关。建议极度审慎核查所有细节,特别是资金流向对方资信,宁可放弃,也勿涉险

转过身看向听得入神的苏子安和陈嫂缓缓道:看到吗?,给出了人物、道具、场景画面感量化了各方力量的强弱时间、数量的刻度,则像导演剧本,用五行生克逻辑,将这些画面数据串联成一个有起因、有发展、有可能结局连贯故事,并揭示表面态势下隐藏能量流动矛盾三者缺一,则流于散漫臆想沦为孤立数字则成空谈教条三者结合,才能由表及里由静到动由象入理,完成从符号解读现实洞见精准映射

这,便是奇门解盘,在方寸棋枰间,推演天地人风云变幻的关键所在。它要求解盘者,心要,眼要,理要,既要有诗人想象力(取象),又要有数学家精确性(推数),更要有哲学家思辨力(达理)。如此,方能在这时空中,窥见那一线天机人事轨迹

图片

赵五味老师《遁甲元机》线上课程开课了2026年3月23日至3月30日。

图片

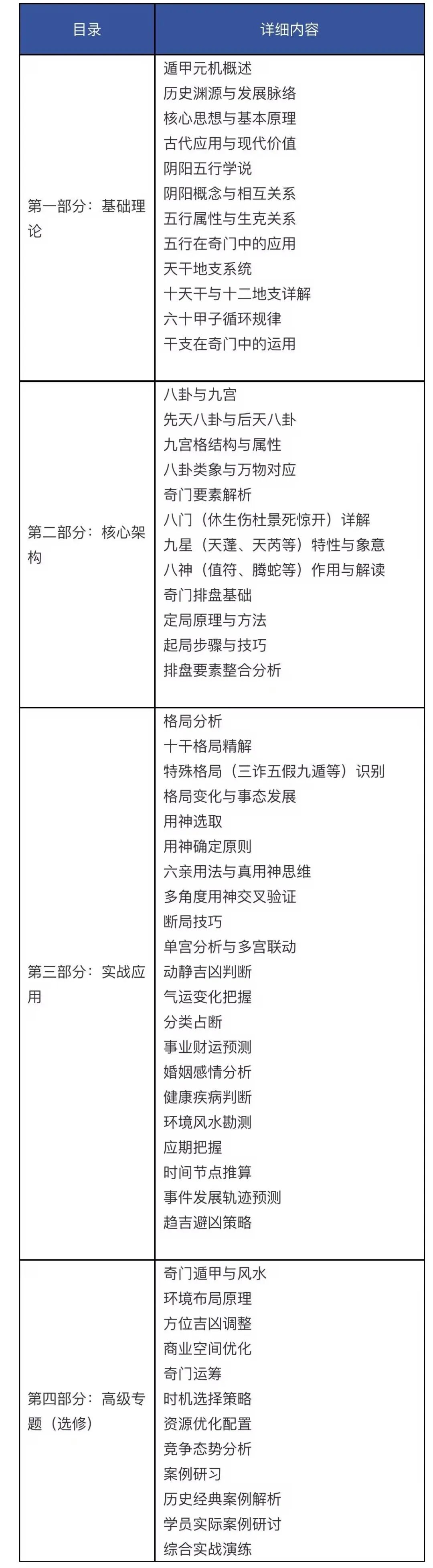
课程安排

图片

官方渠道:广州汉古中医研究院

扫一扫添加助教老师

图片